行业新闻

国家旅游科技示范园区试点开始申报

  • 发布时间: 2021-08-13

国家旅游科技示范园区试点开始申报

2021.8.11来自:https://www.toutiao.com/i6995010510869512707/

近日,文化和旅游部办公厅发布《关于开展国家旅游科技示范园区试点申报工作的通知》(以下简称《通知》),提出:为贯彻《“十四五”文化和旅游发展规划》《“十四五”文化和旅游科技创新规划》,落实国家创新驱动发展战略,促进旅游和科技融合,充分发挥科技在旅游业发展中的支撑与引领作用,文化和旅游部选取部分省(市)开展国家旅游科技示范园区(以下简称“示范园区”)试点申报工作。

一、申报说明

示范园区指面向旅游业开展科技研发或应用,以拓展旅游产品、丰富旅游业态、优化旅游服务、提升游客体验和满意度为目标,旅游和科技融合取得显著成效并具有示范意义的独立管理区域,包括但不限于科技园区、产业园区、旅游景区、特色小镇等。示范园区的评定遵循“自愿申报、自主创建、注重实效、突出示范、规范评审、动态管理、持续发展”的原则。

二、申报要求

申报示范园区的单位,应具备以下基本条件:

(一)有明确的建设和管理主体单位;

(二)主业突出,特色鲜明,具有旅游和科技融合发展的良好基础,在全国范围内具有引领性和示范性;

(三)有持续的旅游科技研发、应用投入和良好的发展潜力;

(四)近3年内未发生重特大突发性数据泄露、环境事件或安全、消防、卫生等重大责任事故。

三、评定程序

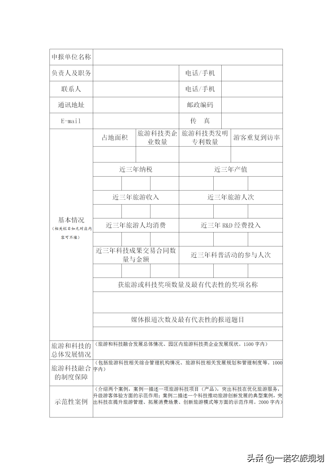
(一)申报单位填写并组织申报材料(包括《国家旅游科技示范园区申报表》、佐证材料和必要补充材料),报组织推荐部门审核。申报材料须确保内容的真实性,纸质材料一式两份,附电子版光盘1张。

(二)文化和旅游厅(局)作为组织推荐部门对申报材料进行全面审核,对符合条件的申报单位,择优向主管部门报送推荐函和相关申报材料。组织推荐部门可单独推荐,也可跨省(市)联合推荐,每个厅(局)推荐不超过3家。

(三)文化和旅游部作为主管部门组织评审。

  • 1、对申报材料合规性进行全面审核。
  • 2、组织专家组对申报材料进行评审。
  • 3、组织专家组通过现场答辩、实地考察等方式开展现场评审。
  • 4、主管部门根据综合评审结果,结合国家战略布局,综合考虑区域、类别、代表性等因素择优评定。其中,组织推荐部门单独推荐的确定7家左右,跨省(市)联合推荐的确定1家。

四、试点省份

首批示范园区在北京市、山西省、黑龙江省、江苏省、广东省、四川省、陕西省等省(市)进行试点申报,各组织推荐部门分别做好本省(市)或跨省(市)的申报和推荐工作,并请于2021年9月10日前将推荐函、1份申报材料和电子版光盘寄送至文化和旅游部科技教育司。

国家旅游科技示范园区试点开始申报
国家旅游科技示范园区试点开始申报