◎王智/文
在百年未有之大变局下,新冠肺炎疫情对国际政治经济格局产生巨大影响,对全球矿业造成前所未有的冲击和挑战。矿业为人类提供基本物质和能源保障,是经济社会发展的基础。疫情时代,世界经济格局加速重塑,全球矿产资源供需格局加快重构,矿产品价格、融资并购、勘查投入、钻探活动、企业运营、矿业政策持续分化调整,全球矿业市场呈现出了新的发展态势。
矿业界近期陆续推出疫情影响下的全球矿业市场动向的系列文章,本期为大家带来“主要国家矿业政策对市场影响”。其中的观点和结论仅供参考,不构成任何投资和决策建议。
新冠肺炎疫情在全球暴发后,各国的矿业生产受到极大影响。面对迅速蔓延的疫情,各国采取相应措施应对疫情对矿业的冲击。主要矿业国家出台的政策,也对矿业市场产生相应影响。
一、主要矿业国家多举措对冲疫情对矿业影响
新冠肺炎疫情在全球蔓延后,主要矿业国家的勘查和采矿等活动受到冲击。为缓解疫情对矿业的影响,澳大利亚、巴西等传统矿业国家出台一系列政策措施,鼓励矿产勘查开发,推动矿业活动有序进行,帮助矿业企业渡过难关。
1.澳大利亚多措并举推动矿业发展
- 下调或延缓收取矿业相关费用
- 2020年4月,西澳州在新冠病毒防控期间实施最低勘查投入减免政策,并将矿山安全费下调20%,将金刚石权利金从7.5%降至5%。
- 2020年4月,南澳州政府采取措施,延缓矿产勘查许可证费用以及石油和地热许可证年费的缴费时间。
- 2020年5月,维多利亚州将调查、勘查、开采和延续许可证的租(权利)金,以及采掘业年度费用缴纳期限推迟至2021年1月,以帮助企业渡过难关。
- 增加矿业领域投资
- 2020年2月,南澳州投入25万澳元举办科技竞赛,通过多学科交叉发现新的大型矿床。
- 2020年5月,昆士兰州宣布数百万美元的经济刺激方案。
- 2020年6月,澳大利亚联邦政府对勘探计划新增1.25亿澳元投资。
- 2020年8月,西澳州政府投资820万澳元资助本州矿产勘查。
- 2020年11月,澳大利亚贸易和投资委员会、澳大利亚地球科学局和工业、科学、能源和资源部合作,发布了第二版《澳大利亚关键矿产招股说明书》,旨在突出澳大利亚在关键材料供应方面的合作立场。澳大利亚发布关键矿产招股说明书将有助于满足不断增长的全球需求,并推动全球上游供应链多元化。
- 开放更多土地鼓励勘查
- 2020年3月,维多利亚州政府宣布,计划出台法令取消陆上油气勘探开发禁令。
- 2020年5月,昆士兰州政府开放鲍温和苏拉特盆地7000平方公里的土地用于矿产勘查,并在该州西南部开放1500平方公里土地用于天然气勘探。
- 2020年9月,昆士兰州政府开放中部和西南部的3000平方公里土地用于天然气勘探。
2.巴西出台多种政策助力矿业复苏
- 2020年2月,巴西国家矿业局为各类行政审批设定期限,规定勘查许可审批必须在120天内完成,超过期限没完成审批则自动视为批准。
- 2020年3月,巴西向中小企业提供总额为400亿雷亚尔(78亿美元)的信贷,以帮助企业支付员工工资。
- 2020年3月,巴西政府致力于提高矿产品产量和产品多样化,希望增加可以勘探的土地面积来大幅提高矿业发展潜力。
- 2020年8月,巴西国家矿业局启动矿产勘查许可申请电子系统,通过在线申请系统可以在34天内完成探矿权许可审批,审批时间大幅缩短。
- 2020年8月,巴西能矿部官员呼吁允许矿产勘查权作为抵押,为融资困难的中小型企业提供便利。
3.阿根廷计划降税并推进矿业项目
- 2020年3月,阿根廷政府考虑将包括矿产品在内的初级产品出口税率调至8%以下,将根据不同矿种、矿山规模和矿区基础设施现状进行适当降税。
- 2020年5月,为了促进具有经济技术可行性的大型矿业项目尽快投入开采,阿根廷政府采取“逐个项目推进”的方式,与矿业公司逐个进行项目分析和谈判,以便发现每个矿业项目所面临的制约因素,并采取必要的灵活政策推进矿业项目工作。
4.秘鲁实施改革鼓励矿业发展
- 2020年6月,秘鲁能矿部为促进矿业发展实施两项制度改革,颁布新的矿产勘查管理规定,鼓励更多勘查活动。
- 2020年6月,考虑到疫情防控措施的影响,秘鲁政府将矿业公司提交最低投资证明材料的时间推迟到9月30日。
- 2020年9月,秘鲁借助信息化平台加速矿权审批。
- 2020年10月,秘鲁矿业部门计划在未来10个月内加快矿业管理体制改革,进一步改善投资环境,加快推进矿业项目。
二、美国引领矿业产业链本土化
1.美国引领矿业产业链本土化
以美国为首的部分国家加强本土能源资源产业链建设,一是摆脱对其他国家的资源依赖,促进本土能源资源独立,保障本国资源安全;另一方面增强下游加工能力,创造更多就业机会,提高本国的矿产附加价值。
2.美国大力发展本土稀土产业链
- 资金支持——2020年4月,美国能源部拨款1800万美元用于基础研究,确保稀土元素或有效替代品继续供应。
- 军方介入——2020年4月,美国国防部对莱纳斯公司和芒廷帕斯材料公司的稀土分离项目提供资助,由后者在美国开发建设重稀土分选设施。
- 上市募资——2020年7月,美国芒廷帕斯稀土矿运营公司MPMO宣布与日本软银旗下的Fortress Value Acquisition公司签署合并协议,借壳整体上市,筹集的资金主要用于重启稀土冶炼分离业务。
- 签署行政令——2020年9月,美国总统特朗普签署一项行政命令,宣布进入国家紧急状态,剑指美国国内关键矿物供应链脆弱性,旨在通过国内资源开发确保关键矿产的安全供应。
- 建立国内产业链——2019年至今,美国稀土公司通过圆顶项目供应稀土矿物,建立科罗拉多州稀土试点工厂,并收购日本日立公司的钕铁硼永磁制造设备,旨在建立一个100%的国内稀土产业链。
3.美国多举措助推核燃料工业复兴
- 2020年2月,美国政府预算提议未来10年每年投资1.5亿美元扩大铀矿储量。从2020年开始,政府直接购买1700-1900万磅铀矿。
- 2020年4月,公布核燃料工业复兴战略,采取强有力的措施推动铀矿的采选和冶炼,推动国内唯一的铀转化厂复工。
- 2020年7月,简化铀矿用水管理规定,加大对铀矿开采的保护。
4.深度合作保障资源安全
美国、澳大利亚、加拿大等国继续加强与他国在能源资源方面的合作,从而实现供应多元化,保障本国能源资源安全。
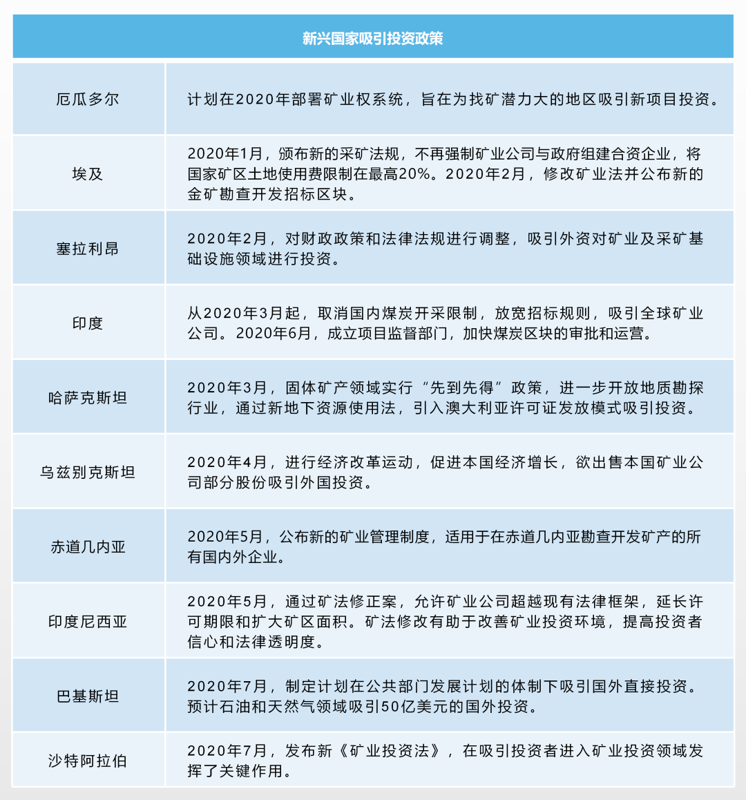
三、新兴国家强化矿业管理
1.强化矿业管理
亚非地区的多个国家颁发新的矿业法案,强化矿业管理,调整矿业税费,限制原矿出口,完善矿业市场基础设施,从而扩大本国在矿产资源开发中的收益,提高本国的矿产附加价值,创造更多就业机会,促进本国矿业市场健康发展。
2.借助资源优势吸引投资
新兴矿业国家调整政策和法律法规,消除阻碍矿业发展的不确定性因素,充分利用本国资源优势,吸引外国投资者,以开发本国资源潜力,加快下游产业发展,促进地区经济发展和就业。
四、中国积极推进矿业全球化和国际矿业合作
1.中国进一步开放矿业投资
- 中国在矿业领域实施更大范围、更宽领域、更深层次的开放政策,允许外商投资放射性矿产冶炼、加工和核燃料生产。
- 开放油气勘查开采市场。在中华人民共和国境内注册,净资产不低于3亿元人民币的内外资公司,均有资格按规定取得油气矿业权。
- 实施两项新的《固体矿产资源储量分类》和《油气矿产资源储量分类》国家标准。
2.中国出台多项政策破解矿企难题
疫情暴发后,中国自然资源部和各省级自然资源主管部门相继出台一系列政策措施,保障矿业企业平稳运行,提振市场信心。
针对矿业企业复工复产遇到的难题,自然资源部相继发布4项服务矿山企业政策。2020年2月13日~2月26日,自然资源部相继发布《关于疫情防控期间自然资源部矿业权审批登记申请有关事项的函》等政策措施。河南等26个省(区、市)自然资源主管部门先后出台了多项涉矿政策,内容涉及适当延长矿业权有效期、延期缴纳出让收益、对急需用矿项目开通“绿色通道”、实行线上审批等。
3.中国矿企积极推动矿业绿色可持续发展
中国矿业公司积极履行社会责任,注重生态环境保护,遵守项目所在国的环保法律法规、标准,遵循绿色矿山的发展理念。在矿产资源开发过程中,着力推进绿色发展、循环发展、低碳发展,确保矿山在全生命周期始终与周边环境协调共存,促进矿业绿色可持续发展。
4.海外中资矿业企业助力所在国防控疫情
新冠肺炎疫情在全球蔓延后,海外矿业企业及时与中国驻所在国大使馆沟通,高度关注疫情进展,严格遵守所在国防疫法令和政策,实行严格的防护措施,最大限度保护员工的健康安全。在做好自身防护的同时,尽最大努力帮助所在国抗击疫情,捐赠资金和抗疫物资,支援所在国抗疫行动,响应当地政府和社区的请求,提供相应防疫物资和粮食等援助,主动承担社会责任。
