田园综合体,这个“十三五”期间,推向风口的小猪,一拨追随投机者,被狠狠的割了一把。
风口来了,猪也能飞起来。风口过后,摔的惨的,不计其数。
小猪变成佩奇的故事,要怎么演下去,还是得靠养猪的人,怎么来养。
猪肉虽香,原生态、高品质的猪肉,吃到口,又有多少人呢?
政策是风口,也是伤口
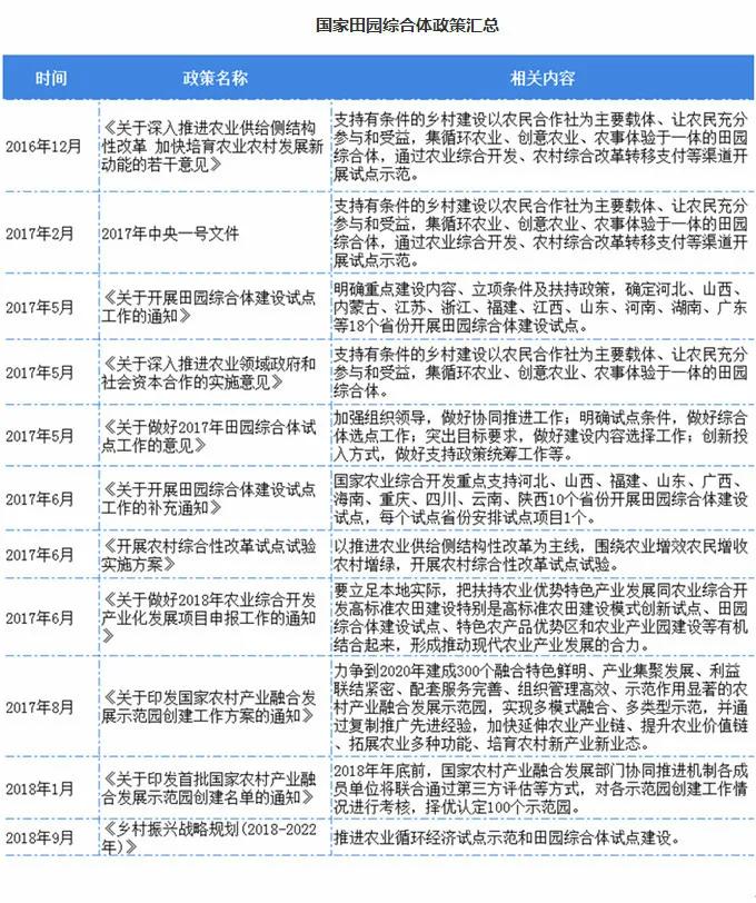
2017年,财政部印发《关于开展田园综合体建设试点工作的通知》、《关于做好2017年田园综合体试点工作的意见》。
2018年,国家试点第一批国家级田园综合体,不过这些项目都带有一定政治性扶持的调性。同时,也开启了一股投资的热潮。形形色色的投资主体,各种之前运作的园区项目,也开始挂羊头卖狗肉。
2019年,国家级项目试点期间,高层也是哑口无言,也没出台任何文件。只不过,部里提出了“农业农村绿色发展的工作要点”。说白了,头一批国家级田园综合体试点中肯定出现了很多问题,也急于纠正和整改。
2020年,农业农村部,对十三届全国人大二次会议提出的“关于大力发展田园综合体,打造乡村振兴战略新支点”的建议,在其官网发布了《对十三届全国人大二次会议第5036号建议的答复》,就大力扶持田园综合体项目等问题,进行了详细回答。
明确答复中,强调:
(1)中央财政已安排72.7亿元,支持552个乡镇和62个县(市)乡土特色产业的发展。
(2)对乡村旅游和经营主体融合也做了阐述。
(3)整合资金和项目,大力发展田园综合体,完善田园综合体项目基础环境
同时,继续加强田园综合体等乡村振兴战略新支点的研究,加大政策扶持力度,推动田园综合体等产业聚集区的快速发展。
综上看来,之前试点的国家级、省级或市级田园综合体,必将迎来重新的洗盘,纠正、整改问题项目,健全治理机制,为新项目建设创造良好环境。“十四五”期间,又将是大力发展的机遇期。
田园综合体,乡村振兴的有效载体,被国家高层给予厚望,解决“三农”问题的良药。实际落地试点中,各种棘手的问题重重。
在以国内大循环为主体、国内国际双循环相互促进的新发展格局加速形成中,“十四五”规划提出“优先发展农业农村,全面推进乡村振兴,实施乡村建设行动,加快农业农村现代化......”,给田园综合体项目的发展,提供更大的发展空间。
田园综合体的风,吹伤了谁?
在本人看来,田园综合体的出现,让更多的投资主体或投资人混淆视听,进入了投资误区,闷头自淫,走火入魔。
1.地产商。田园综合体的投资中,地产商是一股强大的力量。习惯了赚快钱,钢筋混凝土的铜臭味,进入乡村是否能玩的转?开发建设周期是一个漫长的过程,往往,他们容易进入误区,地产模式玩惯了,对乡村带有一定重创的破坏。乡村田园,需要一种原汁原味的保护性开发发展。在我看来,要是地产商能把田园综合体做起来,就是一种奇迹。
2.休闲农业园区。说起”休闲农业“,也是,乡村旅游发展的一种新模式。据说,80%的休闲农业项目都处于亏损中,而且赔的很惨,尤其涉及一些打擦边球的项目,在新的一轮洗盘中,更是有苦都难言;只有20%的项目有幸能够活下来,其中很少一部分,勉强能够收支持平,另一部分就是玩的比较溜,赚的比较爽的,而且有独特的“IP"在支撑,每年都在动态的调整方向。这其中,就有很多半死不活的休闲农业园区,简单的改造和包装,申报田园综合体,想从中拿到一些政府补贴。挂起羊头,开始卖狗肉的节奏。
3.个人投资者。有一些在外漂泊几十年的返乡或下乡的投资者,有点闲钱,流转了几百亩地,他们也想申报田园综合体。其实,就只能做个休闲农业园区或生态园区。田园综合体是一个区域性的试点项目,覆盖的区域要广,范围要大,受益的农民要更多。而不是,单个的板块或节点,就想申报省级或国家级。
4.基层的村官。作为一个乡村或一个镇的负责人,他们同时为了自己的政绩,也有申报田园综合体的冲动想法。说起来,不是每个镇或村,都适合做田园综合体,必须有一定的条件和资源禀赋来支撑,要不就会被误导。谈何脱贫致富,改善老百姓的生活质量和幸福追求。
总之,不管是地产商,还是休闲农业园区、个人投资者、基层村官,一定要清楚:必须是有条件的乡村,还得以农民合作社为主要载体,突出“姓农为农”,让农民充分参与和收益。同时,还得集循环农业、创意农业、农事体验与一体的综合性平台。“田园综合体”也就是要综合各种资源,把“田园”进行综合开发、综合利用,获得综合产能。
田园综合体的模式,大概归纳:
1、特色产业带动模式。
以本地具有优势的特色农产品生产为主导, 在现有农业的基础上, 引入新技术和新设备对特色农产品进行加工, 并结合电子商务, 通过延长农业产业链创造附加价值。
2、特色资源吸引模式。
依托自然资源和人文资源, 为田园综合体打造特色主题, 吸引游客前来观光体验。自然资源方面, 利用园区内特有的自然资源开发特色游乐体验项目;人文资源方面, 将当地民俗民风与文化背景结合, 开展游客体验性活动。
3、农业观光体验园区模式。
以田园风光和生态环境为基础, 让游客贴近自然、领略和体验农耕文明, 使“田园综合体层面”和“游客层面”相契合, 形成一个以“农业观光+农事体验”为主要特色的休闲生活型田园综合体。
实践证明,田园综合体的运营模式复杂,盈利比较困难,这三种模式,发展肯定会受限,如果不进一步升级,迟早会发展不下去,赔的很惨。
未来五年,田园综合体,该如何升级?
未来五年的田园综合体,还是以“农业”为突破点,解决多数农村地区产业发展问题,将会形成“农业+商业+旅游+田园社区“的四位一体模式。
农商旅+田园社区,能够完成人流的重复导入,实现多次变现,能让投资者快速回笼资金,为后续项目发展提供一定资金储备。
策划、规划设计上,要跨界融合,侧重强落地性
乡村,想做田园综合体,高效落地,必须因地制宜,结合本地资源,做顶层设计,要有一个跨界融合的方案,布局业态链。
在发展田园综合体时, 从农民利益出发, 紧随市场需求,全面规划产业发展, 做到低碳、绿色和生态可持续发展。
田园综合体要将第一产业 (农、林、牧、渔) 、第二产业 (农产品加工业、手工业等) 和第三产业 (旅游业、房地产业、住宿餐饮业、文化产业等) 进行跨界融合。
基建上,要落地,包括道路建设和公共交通、水电气通信宽带设施、垃圾分类处理和资源化利用、生活污水处理、乡村厕所建设等,得配套完善。
策划上,追求极致,瞄准优质、可塑性强的资源,寻找特点,包装提升成为卖点,颠覆的创意,建设为爆点,形成品牌,打造成独立的“IP"。然后,靠"IP"来带产业(农林牧副渔)等,一二三产业融合来发展。要做到“四生同步” 即生产、生活、生态、生意同步。
规划上,根据市场需求,基于国土空间规划、旅游规划、产业规划、组织规划、乡村治理体系规划,要同步进行,综合现代信息技术的集成运用,数字化、智能化的渗透农村的生产、生活、生态空间。给项目注入“方案定制化、产业规模化、旅居生态化、管理数字化”的规划结构。合理设计消费链和消费场景的营造,全面、科学的植入产业,注重生态环境的保护,能够可持续发展。
设计上,建筑技术,涉及整体空间、建筑布局和风格,将文化融入建筑,营造建筑风貌特色;也涉及建筑质量和工匠精神;环境风貌,不仅需要有创意的大地景观,将艺术融入乡村风貌建设,还要有土壤修复、水环境治理、生态景观营造等技术;每个分区的具体节点,要把当地世代形成的风土民情、乡规民约、民俗演艺等结合,让人们可以体验农耕活动和乡村生活的苦乐与礼仪,以此引导人们重新思考生产与消费、城市与乡村、工业与农业的关系,从而产生符合自然规律的自警、自醒行为,在陶冶性情中自娱自乐,化身其中,缺乏文化内涵的综合体是不可持续的,没有灵魂的综合体更是难以落地。
服务上,加强田园社区、学校、医疗、环保等功能设施建设,在学有所教、病有所医、老有所养、住有所居等方面持续改进,不断提升公共服务水平。
管理上,数字科技赋能园区管理,在田园社区、农产品营销推广、旅游服务等方面,可以运用数字技术提高销售、个性体验和运营水平。
最终,形成“农业生产区、生活居住区(田园社区)、文化景观区、休闲聚集商业区和综合服务区”的功能区域。每个区域通过农业产业链相互连接、相互契合, 形成互利共生、优劣互补、跨界融合的新田园综合体。
升级中的田园综合体,会是什么样?
本人认为,未来五年,以“智慧乡村”为中心的田园综合体,会大放异彩。
我们团队,研发的区块链项目—“可信村落-BaaS”平台,将赋能田园综合体,让其”稳准狠“的有效落地。
“可信村落”如何赋能田园综合体
可信村落,其实是“智慧乡村”能够落地的核心大脑。
以“智慧乡村”为中心,建设田园社区,植入“康养旅居”,周边规划设计其它高附加值的业态来做配套,覆盖周边区域的自然村落,提供综合服务。
智慧乡村,通过“可信村落”平台每年获得一定的激励分红,促进村集体经济高效发展的同时,带动就业,吸引本地大学生的回流,在地就业。
可信村落,主要由农务、商务、政务三大功能板块构成,通过“智慧乡村”的落地实现,让价值互链网的时代到来,改变乡村生活品质。
新基建的驱动下,田园综合体能够高效的落地发展,到处能够看得见“可信村、可信人、可信物”的繁荣发展景象。
“十四五”期间,扩大内需,能否打通“内循环”,关键就指望乡村振兴了。以“产业”为主的田园综合体,经过重新洗牌后,肯定会得到大力扶持和发展。
